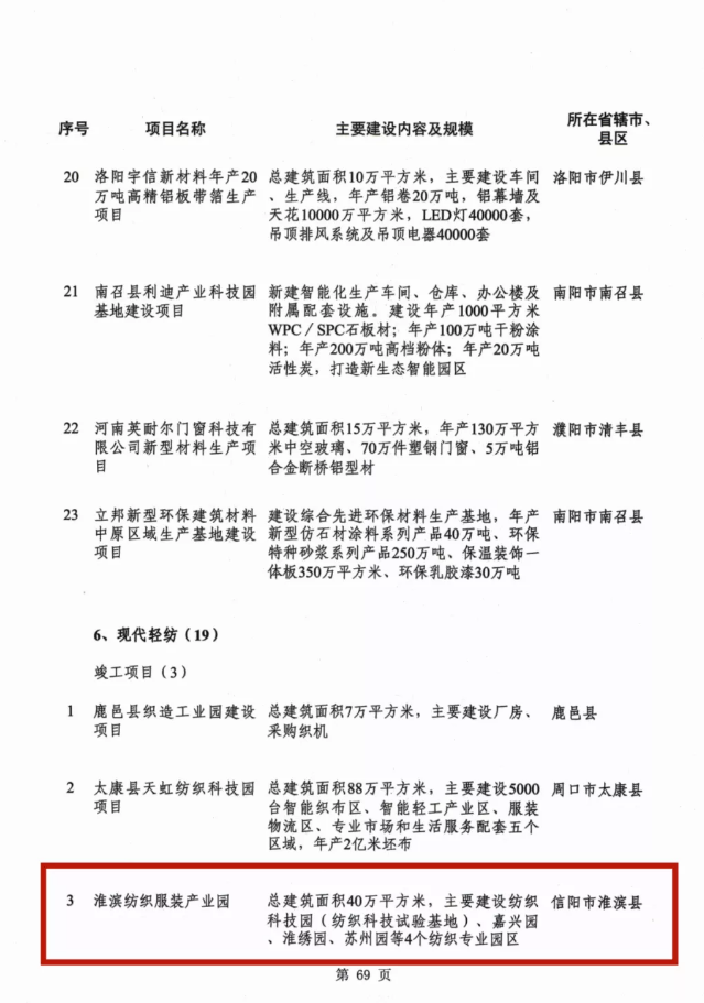
2月18日,从省发展改革委获悉,我省2021年重点项目名单已敲定:1371个项目总投资4.4万亿元,其中2021年计划完成投资1.1万亿元,项目数量、总投资额、年度计划投资额均创历史新高。
据介绍,2021年我省重点项目涵盖新型基础设施、新型城镇化、重大基础设施、产业结构优化升级、创新驱动、生态环保、社会民生七大领域,具体实施中要确保“要素跟着项目走”“有限资源保重点”,为实现新年“开门红”加足压、上紧弦、鼓足劲。
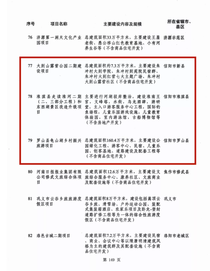
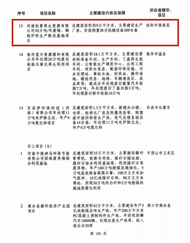
此外,各省辖市、济源示范区、省直管县(市)项目数量和年度投资目标分别为(不含跨域项目和打捆项目):郑州市247个、2517亿元,开封市38个、312亿元,洛阳市112个、804亿元,平顶山市68个、420亿元,安阳市47个、236亿元,鹤壁市29个、155亿元,新乡市52个、253亿元,焦作市60个、266亿元,濮阳市68个、348亿元,许昌市71个、489亿元,漯河市57个、365亿元,三门峡市62个、508亿元,南阳市78个、470亿元,商丘市28个、244亿元,信阳市64个、465亿元,周口市62个、539亿元,驻马店市84个、887亿元,济源示范区14个、68亿元;巩义市19个、100亿元,兰考县3个、16亿元,汝州市5个、40亿元,滑县8个、38亿元,长垣市9个、77亿元,邓州市6个、30亿元,永城市9个、49亿元,固始县6个、31亿元,鹿邑县3个、15亿元,新蔡县9个、48亿元。








